学习、工作以及其他方方面面的压力使得现代人面临着“睡不着”的问题。根据世界卫生组织统计显示,全球约有27%的人存在睡眠问题。而我国相关机构发布《2022中国国民健康睡眠白皮书》中显示19-35岁为睡眠问题的高发年龄段。而在所有睡眠问题中,最突出的就是失眠问题。
对于大多数长期失眠患者来说,服用药物是第一选择,然而安眠类药物的剂量耐受性和依赖性问题使得其不能够用于长期治疗,而长期治疗也加重了失眠患者的经济负担。因此,如何经济实惠且无副作用的解决失眠问题就成为临床研究的重要问题。
在国际权威医学期刊柳叶刀发表的最新一篇题为《Clinicalandcost-effectivenessofnurse-deliveredsleeprestrictiontherapyforinsomniainprimarycare(HABIT):apragmatic,superiority,open-label,randomisedcontrolledtrial》的论文中,研究人员首次通过大规模实验评估了认知行为疗法(CBT)中睡眠限制疗法治疗失眠的临床效果和经济效益,展现了睡眠限制疗法的优越性。

失眠问题已经对全球10%的成年人造成了健康影响,增加了包括精神病、2型糖尿病、心血管疾病和自杀等的风险。更严重的是,如果不及时治疗,失眠伴随产生的一系列慢性疾病会给患者造成极大的经济负担,严重降低患者的生活质量。
国际上对于失眠治疗的一线治疗方案是采用多成分认知行为疗法(CBT),然而由于医疗资源短缺,完整接受CBT疗法的患者数量极其有限。而作为CBT中主要组成部分的睡眠限制疗法是一种在社区医疗(初级医疗)中提供的简单行为治疗,研究人员发现以往很少有研究关注这种疗法在社区医疗(初级医疗)中的临床效果和经济效益。

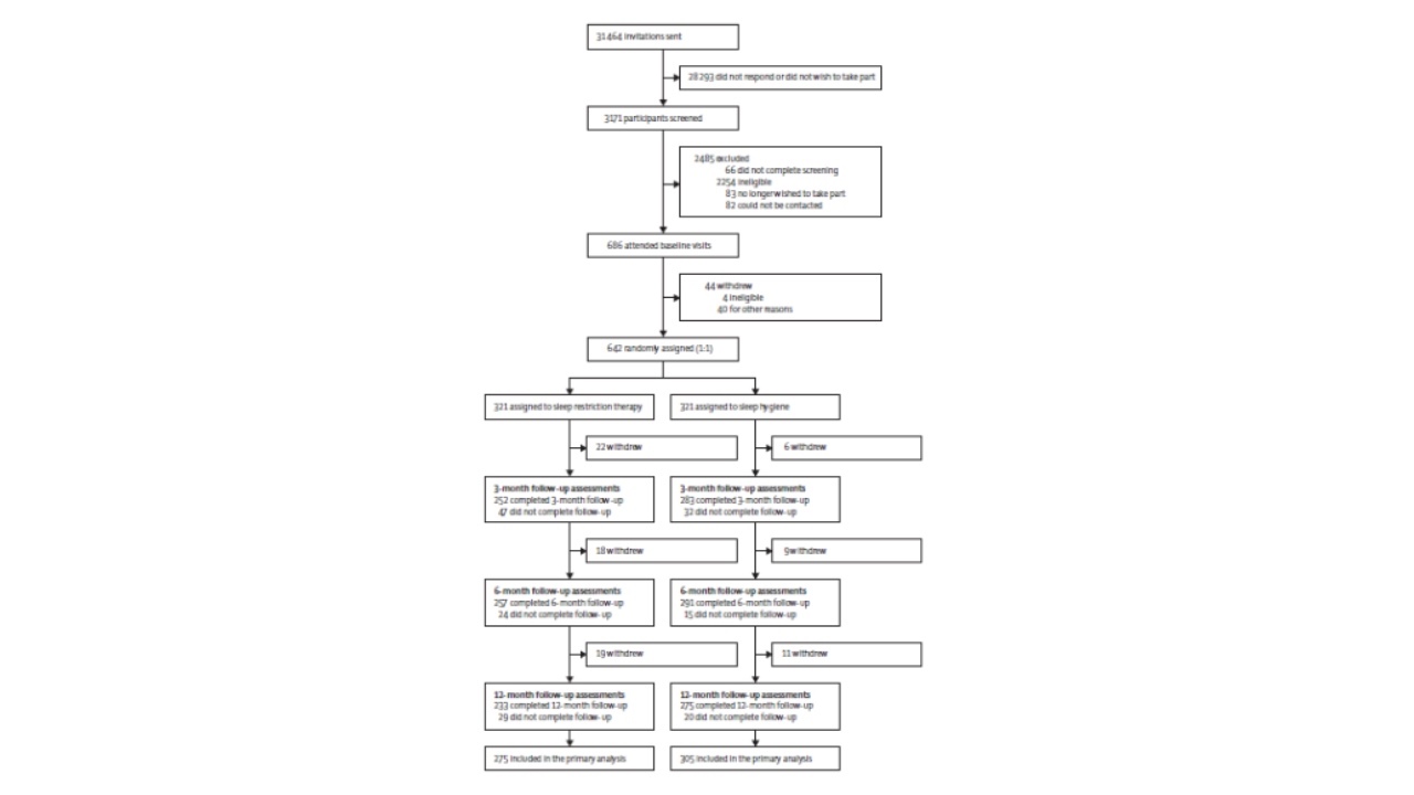
具体而言,在这项研究中,研究人员在2018年8月29日至2020年3月23日期间从英格兰三个地区(大曼彻斯特、林肯郡和泰晤士河谷)的英国国家卫生服务中心的35个全科诊所中招募了642名失眠症参与者(489名女性和153名男性),并按照1:1随机分配入两个分组:睡眠限制治疗组或睡眠卫生教育治疗组。睡眠限制治疗组参与者由经过短暂培训护士提供睡眠限制疗法,而睡眠卫生教育治疗组则通过阅读一本睡眠标志指导小册子进行教育治疗。

在实验开始后,研究人员分别在3个月、6个月和12个月进行指标测量,这些指标主要是ISI评估。ISI是用于判断及评估失眠人群最近2周内失眠症状的工具,分为白天及夜间2个部分。ISI可以对失眠症状的严重程度进行有针对性的评估,ISI的每项条目中得分越高说明失眠程度越重。实验结果表明睡眠限制治疗的平均ISI得分为10.9±5.5,而睡眠卫生教育治疗的平均ISI得分为13.9±5.2。此外,睡眠限制治疗还显著提高了失眠患者的心理健康相关生活质量(SF-36MCS)、身体健康相关生活质量(SF36PCS)和睡眠相关生活质量(GSII),降低了他们的抑郁症状(PHQ-9)和活动障碍(WPAI)。这些结果度说明经过睡眠限制干预的患者失眠程度较低,临床治疗效果较好。

此外,研究人员还对两种治疗方法的经济效益进行了对比分析。研究人员从NICE推荐的NHS和个人社会服务(PSS)的角度进行了成本效用分析,并用每获得一个质量调整寿命(quality-adjustedlife-years,QALY)的增量成本来表示。测算结果显示每位参与者提供睡眠限制治疗的平均成本为466.8元。每个参与者睡眠限制疗法的平均培训成本为281.4元。而经过统计分析后,研究人员计算得到睡眠限制疗法具有成本效益的概率为95.3%,平均净货币效益为335412.3元。
然而,这项研究也有一定的局限性。参与者往往受过良好教育(50%拥有大学学位),具有白人背景(97%),并且居住在失眠高发的地区等这些因素都可能影响对于睡眠干预临床效果的准确评估。
总的来说,这项研究是首次对睡眠限制疗法的大规模实验,实验结果表明社区医疗(初级医疗)提供的对失眠症患者的低强度睡眠限制疗法的具有良好的临床效果和经济效益。即使一个从未有过睡眠障碍临床干预经验的护士也可以经过短期培训很快掌握并提供简单,精确的,效果较好的睡眠限制治疗。此外,这种干预措施还比较经济实惠,在改善患者的心理健康,提高患者生活和工作质量的同时还可以减轻患者的经济负担。
最后,这项研究也让我们从科学的角度了解到一个事实:假如你失眠了,最具性价比的解决方法是在医疗机构接受简单的行为干预治疗,而不是每天数羊或者服用安眠类药物!
参加文献
1.Kyle,SimonD.,etal."Clinicalandcost-effectivenessofnurse-deliveredsleeprestrictiontherapyforinsomniainprimarycare(HABIT):apragmatic,superiority,open-label,randomisedcontrolledtrial."TheLancet(2023).
以上文章来源于生物谷,作者生物谷
