在许多人心中,美食是决不可辜负的生活信条,然而随之而来的肥胖问题却又让人烦恼不断。在8月份发表的对我国1580万人群的肥胖数据调查中发现超重者及肥胖者共计超过48.9%,换句话说,在我国,肥胖已经成为了一个不可忽视的公共健康问题[1]。
目前,广为人知的减肥方法是“管住嘴,迈开腿”,然而很多人往往因为种种原因难以践行这六个字,因此如何能够实现“管不住嘴,迈不开腿”的情况下进行减肥成为许多人的梦想。为了实现这个梦想,发现新的肥胖相关分子靶点就显得尤为重要。

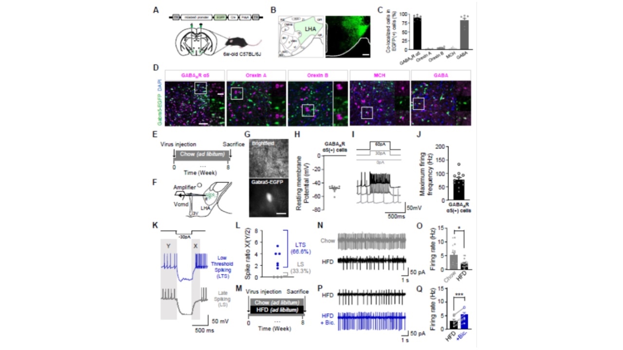
图1.下丘脑的GABA5阳性神经元通过星形细胞GABA控制肥胖[2]
近日发表在国际顶级期刊NatureMetabolism上的一篇题为《HypothalamicGABRA5-positiveneuronscontrolobesityviaastrocyticGABA》的文章中,研究人员发现下丘脑外侧区(LHA)中一群独特的表达GABRA5的神经元(GABRA5LHA),化学抑制GABRA5LHA表现为体重增加,但基因沉默GABRA5表达可以有效降低肥胖。进一步地,在肥胖小鼠模型中,研究人员还发现反应性星形胶质细胞释放GABA(由单胺氧化酶B(Maob)合成)可以完全抑制GABRA5LHA,而使用Maob抑制剂可以显著促进脂肪产热并减轻体重,最为重要的一点是,这个过程并没有影响小鼠食欲和食物摄入!因此,研究人员提出未来选择性抑制星形胶质细胞中GABA将可能成为新的治疗肥胖的分子靶点,而这个过程可能不需要我们“管住嘴”!

图2.在高脂饮食中GABRA5LHA活性降低[2]
在研究伊始,为了准确识别GABRA5LHA神经元的功能,研究人员设计了特异性的Gabra5promoter对GABRA5LHA神经元进行了精确标记,随后,研究人员使用全细胞膜片钳对GABRA5LHA的电生理特性进行了检测,并发现GABRA5LHA可以分为两个主要亚型:LS和LTS。同时,研究人员还发现GABA可以介导抑制高脂饮食小鼠的GABRA5LHA神经元的放电活动。

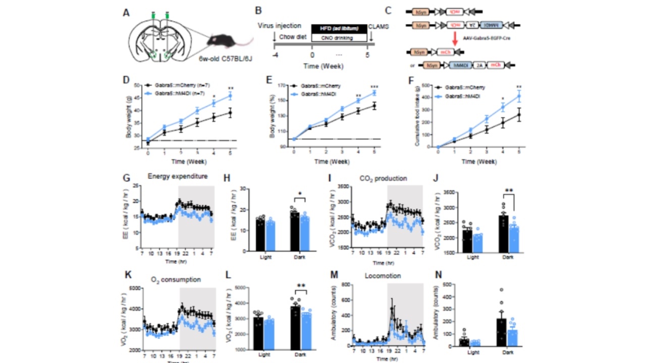
图3:化学抑制GABRA5LHA降低了能量消耗[2]
进一步研究人员使用设计药物激活的设计受体hM4Di探究了化学遗传学抑制对高脂饮食小鼠GABRA5LHA活性的影响,结果发现GABRA5LHA神经元可以加速HFD小鼠的能量消耗,而使用氯氮平N-氧化物(CNO)抑制其活性后增加了小鼠体重和食物摄入量,并且下调了调节产热和脂肪分解的基因表达,这初步表明了GABRA5LHA神经元在脂肪调节中的作用。

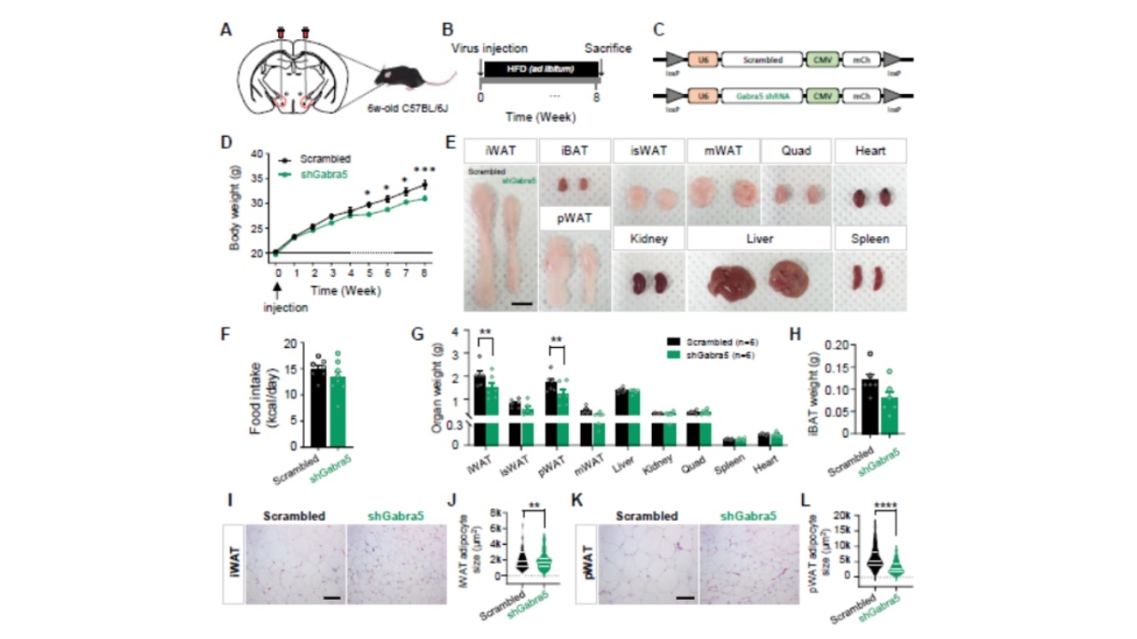
图4:敲低LHA中Gabra5表达可以减轻肥胖[2]
为了进一步地验证前述的结果,研究人员又使用Gabra5特异性的shRNA对LHA中的Gabra5进行了敲低,结果发现在Gabra5敲低5周后,实验组小鼠的体重显著下降,但是食物摄入并没有受到影响。对实验组小鼠的解剖结果显示其iWAT和pWAT的重量显著下降,而且其他部位则没有变化。HE染色结果表示肝细胞中的脂滴也没有显著变化。这些结果表明沉默Babra5基因可以防止高脂饮食引起的脂肪组织特异性重量增加,从而减轻肥胖。

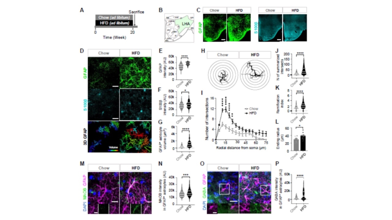
图5:高脂饮食引起LHA中的星形胶质细胞反应增加[2]
为了最终确定GABRA5LHA是否投射到脂肪组织,研究人员使用重组伪狂犬病病毒(PRV)感染iBAT和iWAT进行了逆向追踪。通过免疫组化、组织清除和光片显微镜研究人员发现GABRA5LHA可以通过多个突触支配iBAT和iWAT。同时,研究人员在在高脂饮食小鼠下丘脑的几个区域发现了一些反应性星形胶质细胞的存在。免疫组化分析检测到了典型的星形胶质细胞标记物表达,Sholl分析检测到了增大的星形胶质细胞形态。这些结果表明LHA中的星形胶质细胞形态变化与高脂饮食相关。
在该研究小组前期的研究中他们发现星形细胞MAOB控制GABA的合成,因此研究人员推测在高脂饮食小鼠的反应性星形胶质细胞中也具有高水平的MAOB和GABA,免疫荧光结果证明了上述猜想,并且使用特异性shRNA基因沉默MAOB的表达后,在不影响食欲的情况下显著降低高脂小鼠的其体重。使用特异性的可逆MAOB抑制剂KDS2010也进一步证明了上述研究结果。
总的来说,这项研究发现的一群新的可以促进能量消耗的神经元GABRA5LHA,同时,与其相关联的星形胶质细胞GABA和MAOB基因可能成为未来新的治疗肥胖的分子靶点。
值得一提的是,这项研究中发现的所有的体重下降都没有改变实验组小鼠的食欲和食物摄入,这就表明“管不住嘴”的你未来也是有希望成功瘦身的,这可能是这项研究给我们广大胖er带来的另外一重惊喜!
参考文献
[1]Chen,K.,etal.,PrevalenceofobesityandassociatedcomplicationsinChina:Across-sectional,real-worldstudyin15.8millionadults.DiabetesObesMetab,2023.
[2]Sa,M.,Yoo,ES.,Koh,W.etal.HypothalamicGABRA5-positiveneuronscontrolobesityviaastrocyticGABA.NatMetab(2023).
以上文章来源于生物谷,作者生物谷
